
为贯彻落实党中央关于“坚持房子是用来住的,不是用来炒的定位,加快建立多主体供给、多渠道保障、租购并举的住房制度”的要求,加强住房公积金提取管理,规范提取使用住房公积金行为,根据国务院《住房公积金管理条例》、《天津市住房公积金管理条例》及国家有关政策,结合本市实际,天津住房公积金管理委员会特制定《天津市住房公积金提取管理办法》。本文是通知全文:
天津市住房公积金提取管理办法
1.津公积金委〔2023〕8号
2.2023年7月25日市天津市住房公积金管理委员会发文
3.自2023年8月25日施行
4.2028年8月24日废止
《天津市住房公积金提取管理办法》(津公积金委〔2018〕6号)、《关于租房提取住房公积金有关政策的通知》(津公积金委〔2021〕3号)、《关于调整住房公积金有关政策的通知》(津公积金委〔2022〕3号)、《关于提高租房提取住房公积金最高限额的通知》(津公积金委〔2022〕4号)同时废止
第一章 总则
第一条 为贯彻落实党中央关于“坚持房子是用来住的,不是用来炒的定位,加快建立多主体供给、多渠道保障、租购并举的住房制度”的要求,加强住房公积金提取管理,规范提取使用住房公积金行为,根据国务院《住房公积金管理条例》、《天津市住房公积金管理条例》及国家有关政策,结合本市实际,制定本办法。
第二条 本办法适用于本市行政区域内住房公积金提取的管理。
第三条 市住房公积金管理中心负责全市住房公积金提取的管理,防范和查处以欺骗手段提取住房公积金行为。
市住房公积金管理中心下设的管理部负责住房公积金提取业务的承办。
第四条 住房公积金提取的金融业务由市住房公积金管理中心委托市住房公积金管理委员会确定的商业银行办理。
第二章 住房消费提取
第一节 租赁住房提取
第五条 职工连续足额缴存住房公积金满3个月,职工家庭租赁本市公共租赁住房的,职工及其家庭成员(以《天津市公共租赁住房租赁合同》记载的家庭成员范围为准)可以申请提取住房公积金支付房租,市住房公积金管理中心按月将提取资金划转至承租人银行储蓄账户,提取金额以公共租赁住房管理部门提供的数据为准。
第六条 职工连续足额缴存住房公积金满3个月,租赁本市保障性租赁住房的,本人及其配偶可申请提取住房公积金支付房租,每月提取金额合计不超过月实际租金。
第七条 职工连续足额缴存住房公积金满3个月、租赁本市商品住房等其他住房,满足以下条件之一的,本人及其配偶可提取住房公积金支付房租,每月提取金额合计不超过3000元。提取限额由市住房公积金管理委员会适时调整。
(一)本人及配偶在本市无自有住房;
(二)经本市住房建设主管部门认定享受住房保障租赁补贴资格。
新市民、青年人符合本条第一款提取条件的,本人及其配偶可按照不超过本人上月住房公积金的月缴存额提取。新市民是指在办理提取手续时未获得本市户籍或获得本市户籍不满三年的职工。青年人是指在办理提取手续时年龄在35周岁(含35周岁)以下的职工。
职工符合本条第一款提取条件且养育未成年二孩及以上多子女的,本人及其配偶可提取住房公积金,每月提取金额合计不超过月实际租金。养育未成年二孩及以上多子女,是指养育两个及以上子女且至少一个子女未成年。
第八条 根据第六条、第七条申请提取住房公积金的,职工每次可申请提取不超过12个月(含12个月)的租金,月提取金额在同一提取期限内不作调整。提取期限届满,可继续申请提取。
市住房公积金管理中心应在职工办理提取手续时对职工是否符合提取条件、月提取金额和提取期限等进行审核,将提取资金按月划转至职工的银行储蓄账户。每月划转资金为1个月的月提取金额,职工因住房公积金账户余额不足导致当月未足额划转的,在同一提取期限内的其他月份划转。提取期限届满后职工再次办理提取手续时,市住房公积金管理中心应对职工是否符合租房提取条件、月提取金额、提取期限等重新审核。
第九条 职工本人及配偶同时租住两套(含两套)以上住房的,仅可就其中一套住房申请提取住房公积金。
多人合租同一套住房的,仅限承租人中的一人及配偶按实际租金申请提取住房公积金。
第二节 购建修房提取
第十条 职工及配偶有下列情形之一的,可以提取住房公积金:
(一)购买自有住房的;
(二)建造、翻建、大修自有住房的;
(三)偿还购房贷款本息的。
第十一条 未使用住房贷款购买自有住房或建造、翻建、大修自有住房(以下简称建修房)的,职工本人及其配偶可以申请提取购房合同(协议)签订当月之前(含当月)或建修房被批准当月之前(含当月)的住房公积金金额,且提取金额不超过购房款或建修房的费用。其中,购买经济适用住房的,不超过购房款扣除房屋补偿款后的金额。
职工及其配偶在本市已有住房,未使用住房贷款购买存量住房的,申请提取住房公积金时须持有该住房产权满半年。
第十二条 使用商业银行个人住房贷款购买自有住房或建修房的,职工本人及其配偶可以申请提取购房合同(协议)签订当月之前(含当月)或建修房被批准当月之前(含当月)的住房公积金金额,且不超过购房或建修房的首付款。其中,购买经济适用住房的,提取金额不超过首付款扣除房屋补偿款后的金额。
偿还商业银行个人住房贷款本息的,职工本人及其配偶可以申请提取借款合同约定的贷款到期当月之前(含当月)的住房公积金金额,且合计不超过已偿还的贷款本息。
第十三条 使用本市个人住房公积金(组合)贷款(以下简称公积金贷款)购买自有住房或建修房的,职工本人及其配偶可以申请提取购房合同(协议)签订当月之前(含当月)或建修房被批准当月之前(含当月)的住房公积金金额,且不超过购房或建修房的首付款。其中,购买经济适用住房的,提取金额不超过首付款扣除房屋补偿款后的金额。
偿还公积金贷款本息的,职工本人及其配偶可以申请提取贷款结清当月之前(含当月)的住房公积金金额,且合计不超过已偿还的贷款本息。
职工申请公积金贷款时,应委托市住房公积金管理中心和住房公积金业务承办银行,提取职工本人(及配偶)的住房公积金偿还公积金贷款本息。
第十四条 公积金贷款结清前,职工本人及其配偶只能办理公积金贷款首付款提取、偿还公积金贷款本息提取、按月偿还商业银行个人住房贷款本息提取业务。
公积金贷款逾期的,职工本人及其配偶只能办理偿还公积金贷款提取业务。
职工或其配偶住房公积金账户余额不足最近一次公积金贷款月还款额且符合本办法第三章规定的销户提取条件的,可办理提取手续并注销个人住房公积金账户。
第十五条 职工及配偶在本市购买共有产权住房的,按照本市购买保障性住房提取住房公积金政策执行。
第十六条 职工与配偶、未成年子女之外的其他人共同购房的,按以下规定提取住房公积金:
(一)职工与配偶、本人的直系血亲,未使用住房贷款共同购买住房全部产权的,共同购房人中的一人及其配偶可按照本办法第十一条规定申请提取住房公积金,其他购房人不能就本次购房提取住房公积金;
(二)使用商业银行个人住房贷款的,借款人中的一人及其配偶可以按照本办法第十二条规定申请提取住房公积金,其他购房人不能就本次购房首付款及偿还贷款本息提取住房公积金;
(三)使用公积金贷款的,借款人及其配偶可按照本办法第十三条规定申请提取住房公积金,其他购房人不能就本次购房首付款及偿还贷款本息提取住房公积金。
第十七条 职工及配偶在本市行政区域外购买自有住房,且职工本人或配偶具有所购住房座落城市户籍或在所购住房座落城市缴存住房公积金的,按以下规定提取:
(一)未使用住房贷款的,按本办法第十一条规定申请提取住房公积金;
(二)使用住房贷款的,按本办法第十二条规定申请提取住房公积金。
第十八条 公积金贷款逾期,经法院裁决并强制执行的,可执行职工住房公积金账户金额用于偿还贷款本息。
第十九条 其他规定
(一)职工及配偶购买住房全部产权的,可按本办法申请提取住房公积金;除购买共有产权住房外,购买住房部分产权不可申请提取住房公积金。
(二)同一套存量住房在同一自然年度内交易两次或两次以上的在该自然年度内只能就其中一次交易提取住房公积金,其他交易的购房职工可在以后年度提取住房公积金。职工首次提取住房公积金时须尚未出售该套住房。
第三章 非住房消费提取
第二十条 职工有下列情形之一的,可以提取住房公积金账户内的全部金额,同时注销职工个人住房公积金账户:
(一)离休、退休的;
(二)完全丧失劳动能力并与所在单位终止劳动关系的;
(三)到国外或者港、澳、台地区定居的。
第二十一条 职工死亡或者被宣告死亡的,死亡职工配偶及继承人(受遗赠人)可以提取职工住房公积金账户内的全部金额,并注销职工个人住房公积金账户。继承人(受遗赠人)为无(限制)民事行为能力人的,应由其监护人及死亡职工配偶申请提取职工住房公积金。
第四章 提取程序
第二十二条 职工应当按照本市住房公积金提取相关规定,向市住房公积金管理中心下设的任一管理部申请提取住房公积金。
第二十三条 职工申请提取住房公积金符合规定条件的,管理部应在1个工作日内办结。如对职工提取情形真实性有异议需进一步调查核实的,管理部应当自受理申请之日起3个工作日内作出是否准予提取的决定并通知职工。
经审批不准予提取的,管理部告知申请人不准予提取的原因。
第二十四条 职工申请提取住房公积金具体办理资料和办理流程由市住房公积金管理中心制定,并向社会公布。
第五章 监督管理
第二十五条 市住房公积金管理中心应当对以下提取情形,严格审核住房消费行为和证明材料的真实性:
(一)同一人多次变更婚姻关系购房的;
(二)多人频繁购买同一套住房的;
(三)非配偶非直系亲属共同购房的;
(四)其他存疑的购房提取情形。
第二十六条 职工以欺骗手段提取本人住房公积金账户内存储余额的,由市住房公积金管理中心责令限期退回违法所提款额。逾期不退回的,申请人民法院强制执行,并向相关管理部门报送失信信息。
第二十七条 机关、事业单位及国有企业缴存职工违规提取住房公积金情节严重的,市住房公积金管理中心可向其所在单位通报。
第二十八条 对涉嫌伪造及使用虚假证明材料的组织和个人,市住房公积金管理中心应当及时向公安部门移交问题线索,严肃依法惩治。
第二十九条 市住房公积金管理中心应加强对工作人员的管理,对办理提取业务疏于职守或者协助违规提取的工作人员,尚不构成犯罪的,由市住房公积金管理中心依法依规予以处理;构成犯罪的,依法移送司法机关。
第六章 附则
第三十条 按本办法第十三条第一款提取住房公积金的,购房合同(协议)签订日或建修房批准日应在本办法实施日之后(含当日)。
第三十一条 职工为无(限制)民事行为能力人的,应由其监护人申请提取职工住房公积金。
第三十二条 市住房公积金管理中心应当积极与住房城乡建设、规划资源、人力社保、民政等相关部门实现信息联网,推进网上提取业务,为职工提取住房公积金提供简便、高效服务。
第三十三条 在本市就业的港澳台同胞及外国人申请提取住房公积金,按照本办法及相关规定执行。
第三十四条 本办法自2023年8月25日起施行,有效期5年。《天津市住房公积金提取管理办法》(津公积金委〔2018〕6号)、《关于租房提取住房公积金有关政策的通知》(津公积金委〔2021〕3号)、《关于调整住房公积金有关政策的通知》(津公积金委〔2022〕3号)、《关于提高租房提取住房公积金最高限额的通知》(津公积金委〔2022〕4号)同时废止。
《天津市住房公积金提取管理办法》政策解读
一、本次政策出台的背景和依据是什么?
2022年12月中央经济工作会议提出“支持刚性和改善性住房需求,解决好新市民、青年人等住房问题”。为加大对新市民、青年人租房和购买基本住房的支持力度,对《天津市住房公积金提取管理办法》(以下简称《提取办法》)进行修订。
二、《提取办法》的目标任务是什么?
通过调整住房公积金提取政策,加大对新市民、青年人租房和购房的支持力度,减轻租房支付租金和购买自有住房的压力。
三、《提取办法》调整的主要内容是什么?
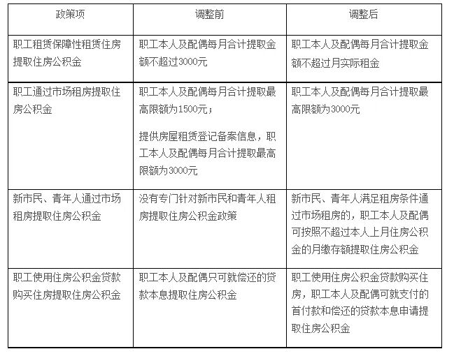
1.职工连续足额缴存住房公积金满3个月,租赁本市保障性租赁住房的,本人及配偶可申请提取住房公积金,每月提取金额合计不超过月实际租金。
2.职工连续足额缴存住房公积金满3个月,本人及配偶在本市无自有住房通过市场租房的,本人及配偶可申请提取住房公积金支付房租,每月提取金额合计不超过3000元。
3.新市民、青年人连续足额缴存住房公积金满3个月,本人及配偶在本市无自有住房通过市场租房的,可按照不超过本人上月住房公积金月缴存额提取住房公积金。
4.使用个人住房公积金贷款购房的,职工本人及配偶可就支付的首付款和偿还的贷款本息申请提取住房公积金。
四、《提取办法》的涉及范围是什么?
《提取办法》适用于租房和购房提取住房公积金的职工。
五、《提取办法》的执行标准是什么?
1.执行时间。《提取办法》自2023年8月25日起施行,有效期5年。
2.执行对象。职工租房、使用个人住房公积金贷款购房申请提取住房公积金。市住房公积金管理中心审核提取申请按《提取办法》规定执行。
3.新老政策衔接。2023年8月25日(含当日)之后购房且使用个人住房公积金贷款的,职工及配偶支付的首付款和偿还的贷款本息可按本办法申请提取住房公积金,购房日期以购房合同或协议签订日为准。
六、需要注意的事项有哪些?
1.职工及配偶有未结清个人住房公积金贷款的,只能办理个人住房公积金贷款首付款提取、偿还个人住房公积金贷款本息提取、按月偿还商业银行个人住房贷款本息提取业务。
2.个人住房公积金贷款逾期的,职工及配偶只能办理偿还个人住房公积金贷款提取业务。
七、关键词
新市民:指在办理提取手续时未获得本市户籍或获得本市户籍不满三年的职工。
青年人:指在办理提取手续时年龄在35周岁(含35周岁)以下的职工。
八、《提取办法》推出了哪些惠民利民举措?
1.调整了职工租住保障性租赁住房提取限额,由月提取限额3000元调整为按实际月租金提取住房公积金。
2.统一了通过市场租房的月提取限额。将无租赁登记备案每月1500元、有租赁登记备案每月3000元的月提取限额统一调整为每月提取限额3000元。
3.加大对新市民、青年人租房支持力度,职工及配偶在本市无自有住房通过市场租房的,可按照不超过本人上月住房公积金月缴存额提取住房公积金。
4.将职工使用个人住房公积金贷款购房只可就偿还的贷款本息提取住房公积金,调整为个人住房公积金贷款首付款和偿还的贷款本息都可提取。
九、新旧政策的主要差异是什么?

