首页
律所简介
实务知识
律师团队
法律服务
培训沙龙
活动简报
法律法规
天津规定
联系我们
全站
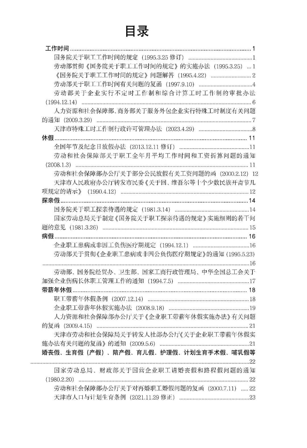
下载 | 《工作时间和休息休假法律法规政策规定汇编》(2023年5月更新)
罗义昌 李曼
2023-05-23
来源:
为方便大家查阅关于
工作时间和休息休假的规定,笔者整理了国家和天津地区25个有关规定
,供大家参考。
如大家有需要的,可
关注“HR律师”公众号后,回复关键字“1147”即可下载
。
综合规定
阅读原文
阅读82
分享
下一篇:
市人社局关于《天津市特殊工时工作制行政许可管理办法》的政策问答
上一篇:
典型案例 | 人社部、最高院联合发布新就业形态劳动争议典型案例
写评论...
发表评论
登录评论
匿名评论
提交
提交